Eye safety is a complex topic. This article has a focus on White LEDs and the blue light hazard assessment that is almost universally the deciding factor in assigning a risk group for a white light component tested by a certified lab. The KB,V concept gives the luminaire designer a method to estimate the conditions where a luminaire will be rated below RG2 and therefore not require caution statements.
As background, the table below summarizes the hazards defined in IEC 62471 and the types of LEDs that are generally assigned a risk group based on that particular test. The added protection due to aversion response (about 0.25 seconds) gives visible light sources an added safety buffer so visible RG2 sources require caution but visible RG1 sources do not. This is not the case for nonvisible light where there is no aversion response and, for nonvisible wavelength ranges, exceeding RG0 is cause for caution.
Guidance on risk group exposure precautions for all of the calculations included in IEC 62471
Adapted from Christophe Martinsons, “Photobiological Safety” in Handbook of Advanced Lighting Technology, Springer, 2014.
What is KB,V?
KBB,V is a metric introduced in the IEC/TR 62778:2014 standard "Application of IEC 62471 for the assessment of blue light hazard to light sources and luminaires." IEC 62778 is intended to bring “clarification and guidance concerning the assessment of blue light hazard of all lighting products which have the main emission in the visible spectrum (380 nm to 780 nm).”
The improvements in IEC 62778 can be used to estimate LED component risk group classification using knowledge of the CCT and lumen output of a component. Some results can be transferred to a luminaire without further measurements. In the test reports, these are designated as “unlimited” so a RG1 – unlimited component designation under the IEC 62778 report format means that a luminaire using these components can’t have a rating greater than RG1 under any conditions. IEC 62778 blurs the distinction between RG0 and RG1 and the focus is on conditions that create RG2.
How to Calculate KB,V
The mathematical definition of KB,V, which has units of WB/lm is
Where:
WB is the blue light hazard weighted optical watts of the source.
Фλ is the radiometric spectral power distribution of the white light source (W/nm)
λ is the wavelength variable (nm)
B is the blue light hazard weighting function defined in IEC 62478
Km is the photopic luminous efficacy of radiation for a monochromatic source with a 555 nm wavelength (683 lm/W)
V is the luminous efficiency function (eye response curve).
The magnitude of Фλ does not matter in the KB,V calculation since it divides out. SPDs are often presented in normalized form, and it is unnecessary to scale them before doing the KB,V calculation.
We have provided an example Excel workbook in the downloads section of this article showing how to do the KB,V calculation. In simple terms, you multiply the SPD by the blue light hazard function B(λ) to get a summed WB value for the numerator and multiply the SPD by the eye response curve V(λ) and multiply the summation by Km (683 lm/W) to get a summed lumen value for the denominator.
This calculator also includes LER (lm/Woptical) since it is a byproduct of intermediate calculations. When known, LER can be used to convert optical watts and lumens for each given SPD. Eye safety calculations use both photometric and radiometric units at different steps in the calculation process.
Screenshot from the provided calculator. KB,V for the Luminus CLM-14-65-80-36-AC40 is 8.73e-4 blue watts / lumen. We have interpolated the blue light hazard function to 1 nm increments using the table in IEC 62471.
How to Use KB,V
IEC 62778 provides these additional definitions:
The blue light hazard exposure limits (EL) in IEC/EN 62471 are based on EB (WB/m2) and LB (WB/sr-m2) values so we can use a calculated KB,V value to determine the blue light weighted values needed to assign a risk group for a given light source.
The reason that EB (WB/m2) and LB (WB/sr-m2) values are both used is that eye movements are a factor in the original definitions of exposure limits (EL). The radiance (L) is the basis for exposure limits that consider the spot focused on the retina. For large sources, the radiance is
Where Isource is the radiant intensity of the source in W/sr (from the light source towards the eye). This is independent of distance and can be calculated from the FWHM beam angle of the light source and a few other datasheet values. These calculations are shown in a related article “Optical – How do I calculate lux from an LED datasheet?”
The apparent source area is a strong function of distance and is calculated from the eye towards the light source. Small area sources have a higher W/sr-m2 than large sources that have the same I (W/sr) values. IEC 62471 imposes limits on the allowed areas to be used for the apparent source. These limits are expressed as an angle, α, (radians) to simplify the exposure limit (EL) math.
Figure illustrating the parts of the eye and wavelength ranges where L and E values are used. (Adapted from Christophe Martinsons, “Photobiological Safety” in Handbook of Advanced Lighting Technology, Springer, 2014)
For small sources, the true radiance (I divided by actual area) is not used because the high calculated values are considered biologically impossible for times greater than 0.25 seconds. This is because the focus point on the retina is not fixed. The small source image focus is constantly moving around the retina at the back of the eye. For small sources, the Irradiance, EB, on the target plane is used instead.
This is technically flux on the cornea but in the small source blue light calculation it is used as a surrogate for L.
Recommended method in IEC 62471 for calculating α for square and rectangular sources. The small source limit for α is 0.011 radians. The large source limit is 0.1 radians. In eye safety specifications and calculations α is used as a proxy for the solid angle Ω and the source size.
Visualization of the distinction between L and E. The radiance calculation uses the (W/sr) emanating from the source and the m2 of the apparent source looking towards the source.
The most interesting uses of KB,V are the generalizations that can be performed using CCT as an input variable. An example is shown in the figure below. This is a plot of the “critical lux value” (Eth) versus the CCT of a “small” white light source. This plot is generated by setting the EB value to 1 WB/m2 which is the blue irradiance threshold where the RG1/RG2 transition occurs. Since KB,V can be expressed as
setting EB = 1 gives the result that Eth = 1/KB,V in lux. Calculating 1/KB,V for a number of SPDs generates a locus which are shown as orange circles in the figure below.
Reproduction of Figure C.2 in IEC 62778. The blue line is digitized from the original plot. The gray stepped curve is from Table C.2 and incorporates a safety factor of two. The orange circles are calculated results using Luminus COB components with a variety of CRIs and distances from the black body locus.
A companion article “Optical – How do I calculate lux from an LED datasheet?” shows examples of the lux calculations for lumen and distance inputs. For a numeric example, in the Excel screenshot above, for a 6500 K white LED, the value of KB,V is 8.73e-4 (WB/m2)/(lm/m2). The reciprocal of 8.73e-4 is 1145.5 lux.
As the CCT moves to warmer color temperatures, the critical lux threshold increases. So, for a 3000 K light source, the luminous irradiance where RG2 occurs is 3000 lux. This means than any light fixture that produces less than 3000 lux at the task plane under consideration is below RG2. While this is intuitively obvious since warm light sources have less blue content per lumen, the analysis that generates the figure below quantifies this relationship in a usable manner.
This is a powerful result for light fixture designers. White light sources at or below RG1 do not require warning labels under IEC 62471-2.
A typical use case for a white light fixture would be targeting 500 lux (or below) on a task plane. According to the figure above, even the highest CCTs do not exceed a 500-lux threshold value so none will exceed RG1 (for blue light) when using a traditional IEC 62471 GLS test.
We have used the small source results in the discussion above because lux (E) is much more intuitive than radiance (L) which is used for a large source. IEC 62778 has a number of special cases due to the physiology of the eye. Eye motion is one of the driving factors behind the differentiation between small and large sources. A similar plot is presented in IEC 62778 using L threshold levels on the y-axis.
IEC 62778 has a number of simplifications. One is that the test distance for IEC 62778 is always 200 mm and the α angle used to differentiate between small and large sources is always 0.011 radians. At 200 mm, this α has a fixed diameter of 2.2 mm.
A light source that overfills a 2.2 mm diameter circle is a large source, and a light source that underfills is a small source. The basis for the risk group limits is based on time exposure limits for different “true radiance” values.
For IEC 62778, the 2.2 mm diameter circle is the only area that needs to be considered. For large sources, this is the area used in the calculation of the true radiance LB.
LED images showing the 2.2 mm circle used to differentiate between large and small sources in
IEC 62778. For Luminus products, the part number has an area code (SST-10 is 1 mm2, SST-90 is 9 mm2, etc.) and the SST-20 is the largest product that is a small source. Separated sources / LED arrays are covered in IEC 62778 Annex D. The Global Lighting Association white paper “Optical and Photobiological Safety of LED, CFLs and Other High Efficiency General Lighting Sources” has numerous comparisons of the risk group levels for a variety of white light source technologies. The technical appendix is also worth reading.
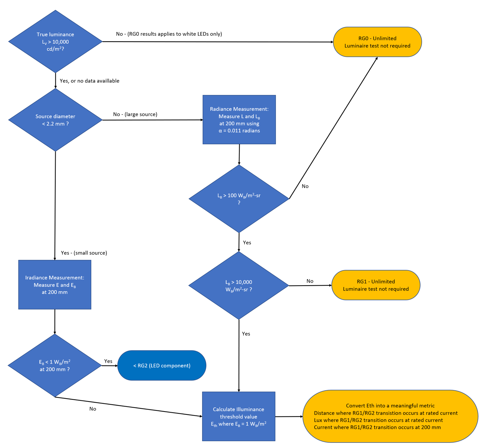
The calculations in IEC 72778 use mixed units,
- cd/m2 for the initial determination of RG0 unlimited
- WB/m2 or WB/m2-sr for the determination of RG1 and RG1 – unlimited depending on small or large source size
- Threshold values of lux and distance based on the EB = 1 WB/m2 threshold condition where the RG1/RG2 boundary occurs.
This decision matrix is shown below. Test labs perform direct measurements, and all of the values are available to the software. For designer estimates, the only calculation needed is the lux value of the source under consideration and Figure C.2 in IEC 62778 (reproduced above for Luminus parts) can be used.
At a most basic level, if a light source is in the field of view and the lux level at the eye position exceeds the critical lux level for that CCT, the source is RG2. Otherwise, it is less than RG2.
Flowchart adapted from Figure 7 in IEC 62778.
For completeness, a table and plot of calculated values are shown below for a variety of Luminus white products.
Tabulated values for a variety of SPDs
|
P/N |
CCT (K) |
CIEx |
CIEy |
Eth (lux) 1/KB,V |
KB,V (WB/lm) |
|
CLM-14-22-80-36-AC40 |
2262 |
0.5016 |
0.4184 |
6528 |
1.53E-04 |
|
CLM-14-22-90-36-AC40 |
2246 |
0.5020 |
0.4167 |
6340 |
1.58E-04 |
|
CLM-14-22-70-36-AC40 |
2239 |
0.5009 |
0.4141 |
5951 |
1.68E-04 |
|
CLM-14-24-90-36-AC40 |
2464 |
0.4813 |
0.4158 |
5041 |
1.98E-04 |
|
CLM-14-27-95-36-AC40 |
2722 |
0.4576 |
0.4094 |
3841 |
2.60E-04 |
|
CLM-14-27-80-36-AC40 |
2704 |
0.4582 |
0.4081 |
3798 |
2.63E-04 |
|
CXM-4-27-90-36-TC41 |
2666 |
0.4559 |
0.3992 |
3535 |
2.83E-04 |
|
CXM-4-27-95-36-TC41 |
2726 |
0.4515 |
0.3986 |
3422 |
2.92E-04 |
|
CLM-14-30-95-36-AC40 |
3039 |
0.4346 |
0.4041 |
3133 |
3.19E-04 |
|
CLM-14-30-80-36-AC40 |
3042 |
0.4337 |
0.4024 |
3084 |
3.24E-04 |
|
CLM-14-30-90-36-AC40 |
3049 |
0.4325 |
0.4007 |
2998 |
3.34E-04 |
|
CXM-4-30-95-36-TC41 |
2995 |
0.4326 |
0.3945 |
2941 |
3.40E-04 |
|
CXM-4-30-90-36-TC41 |
3014 |
0.4313 |
0.3940 |
2901 |
3.45E-04 |
|
CLM-14-30-80-36-AC42 |
3049 |
0.4271 |
0.3894 |
2634 |
3.80E-04 |
|
CLM-14-30-90-36-AC42 |
3045 |
0.4262 |
0.3869 |
2577 |
3.88E-04 |
|
CLM-14-30-95-36-AC42 |
3067 |
0.4249 |
0.3866 |
2564 |
3.90E-04 |
|
CXM-14-32-95-36-AC42 |
3197 |
0.4172 |
0.3846 |
2518 |
3.97E-04 |
|
CLM-14-35-95-36-AC40 |
3476 |
0.4072 |
0.3930 |
2466 |
4.05E-04 |
|
CLM-14-35-80-36-AC40 |
3441 |
0.4084 |
0.3916 |
2453 |
4.08E-04 |
|
CLM-14-35-90-36-AC40 |
3477 |
0.4068 |
0.3919 |
2429 |
4.12E-04 |
|
CLM-14-40-80-36-AC40 |
3937 |
0.3836 |
0.3798 |
2004 |
4.99E-04 |
|
CLM-14-40-95-36-AC40 |
3973 |
0.3822 |
0.3797 |
1998 |
5.01E-04 |
|
CLM-14-40-70-36-AC40 |
3969 |
0.3824 |
0.3799 |
1981 |
5.05E-04 |
|
CLM-14-50-95-36-AC40 |
5031 |
0.3446 |
0.3555 |
1533 |
6.52E-04 |
|
CLM-14-50-80-36-AC40 |
5040 |
0.3444 |
0.3557 |
1479 |
6.76E-04 |
|
CLM-14-50-70-36-AC40 |
5060 |
0.3437 |
0.3541 |
1459 |
6.85E-04 |
|
CLM-14-56-70-36-AC40 |
5574 |
0.3308 |
0.3431 |
1315 |
7.61E-04 |
|
CLM-14-56-80-36-AC40 |
5642 |
0.3292 |
0.3420 |
1300 |
7.69E-04 |
|
CLM-14-65-90-36-AC40 |
6541 |
0.3124 |
0.3267 |
1168 |
8.56E-04 |
|
CLM-14-65-95-36-AC40 |
6615 |
0.3112 |
0.3255 |
1156 |
8.65E-04 |
|
CLM-14-65-80-36-AC40 |
6515 |
0.3126 |
0.3283 |
1145 |
8.73E-04 |
Plot of the tabulated data. A regression line can be used to calculate KB,V from CCT.
------------------------------------------------------------------------------------------------------------------
Luminus Websitehttps://www.luminus.com/
Luminus Product Information (datasheets): https://www.luminus.com/products
Luminus Design Support (ray files, calculators, ecosystem items: [power supplies, lenses, heatsinks]): https://www.luminus.com/resources
Luminus Product Information sorted by Applications: https://www.luminus.com/applications
Where to buy Samples of Luminus LEDs: https://www.luminus.com/contact/wheretobuy.
Comments
0 comments
Please sign in to leave a comment.